首页
新闻中心
新闻动态
通知公告
职教动态
媒体报道
学校概况
学校简介
学校领导
组织机构
学校荣誉
党建之窗
党委简介
党建动态
党建工作
群团建设
专业系部
现代教育服务系
现代智能制造系
现代信息技术系
高考升学部
教学科研
工作动态
师资建设
质量管控
名师风采
德育管理
文化建设
德育动态
师生活动
安全教育
健康在线
校企合作
集团办学
工作动态
企业简介
合作机制
招生就业
招生信息
实习实训
就业指导
社会培训
智慧校园
服务大厅
资源共享
首页
新闻中心
新闻动态
通知公告
职教动态
媒体报道
学校概况
学校简介
学校领导
组织机构
学校荣誉
党建之窗
党委简介
党建动态
党建工作
群团建设
专业系部
现代教育服务系
现代智能制造系
现代信息技术系
高考升学部
教学科研
工作动态
师资建设
质量管控
名师风采
德育管理
文化建设
德育动态
师生活动
安全教育
健康在线
校企合作
集团办学
工作动态
企业简介
合作机制
招生就业
招生信息
实习实训
就业指导
社会培训
智慧校园
服务大厅
资源共享
工作动态
师资建设
质量管控
名师风采
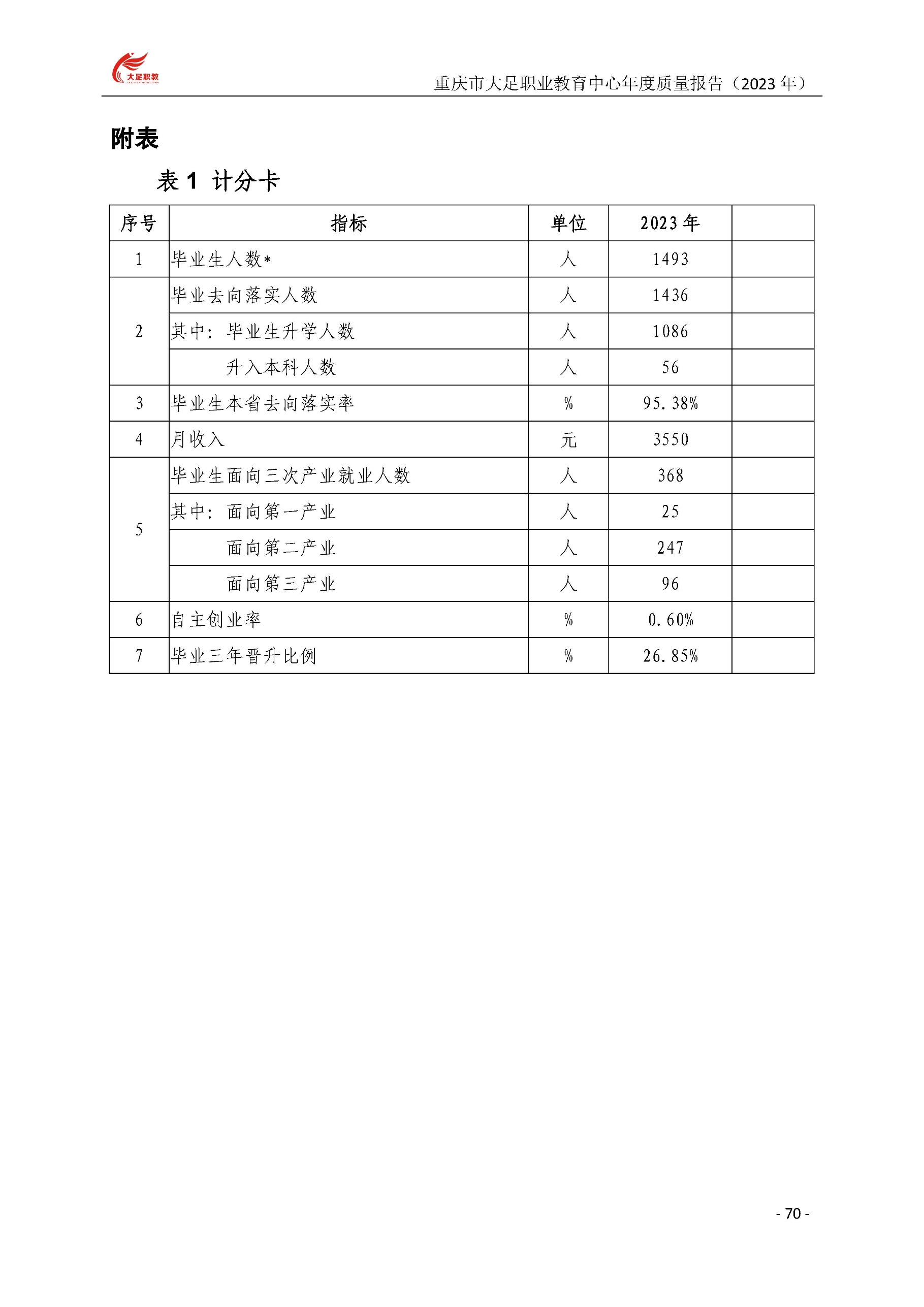
重庆市大足职业教育中心质量年度报告
发布时间:2024-01-09 信息来源: 阅读次数: 次
上一条:重庆市大足职业教育中心质量年度报告
下一条:重庆市大足职业教育中心质量年度报告